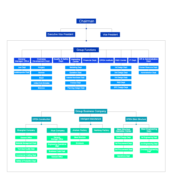
Open's Organizational Structure Chart
Open employs a matrix organizational structure. If likened to a country, the heads of internal departments would be considered "Ministers," and project managers would be "Governors." Both Ministers and Governors need to be highly capable, leading their teams effectively, supporting each other, and providing excellent service to clients.
Affiliated Companies
Hubei Open
Occupies 155 acres with an initial annual capacity of about 10,000 tons. Once fully operational, it aims to achieve an annual production of 100,000 tons of various steel structures, striving to become the largest steel structure production base in eastern Chongqing and western Hubei.
FastLink
A high-tech enterprise in Shanghai, leading the domestic market share in the logistics real estate sector with its main product, the industrial lift-up door.
LANKE Damping
Affiliated enterprise of OPEN, leader in China's building structure shock absorption industry.The independently developed shock-absorbing technology has reached the international advanced level and is widely used in national-level projects.
HUAYIN GROUP
Affiliated enterprise of OPEN with independent First-Class Qualification in Steel Structures.The quality management and welding manufacturing level has passed the authoritative certification of the United States, Europe, Japan, China and so on.






